Profile PictureKushiro
$0+

Attach Align (blender addon)

313 ratings
Add to cart

Attach Align (blender addon)

$0+
313 ratings

Updates

Version 1.3 (2021-12-19)

This is a major update after 1 year of release!

- Now compatible to Blender 3.0.0.

The addon now use a zip file format. To correctly install the addon, please just install the whole zip file (without unzip it). If you unzip and install the python files, it will cause error.



Version 1.2 (2020-9-4):

This is a huge update! Added the requested features.

- Now work on object mode. It utilize blender's "multiple object edit" in 2.8. You just have to select two objects, enter edit mode (yes, both objects will enter edit mode together), then select the first face from source object, and second face from target object, then Attach, it works!  Also Align edge mode works too!

- Added "edge slide" function. Now when you select only 1 edge then run it, it enter edge slide mode, you can move the cursor left and right to slide the source geometry!


Version 1.1 (2020-9-2):

- Added the option for connect the geometries after moving!


Attach Align


Introduction:

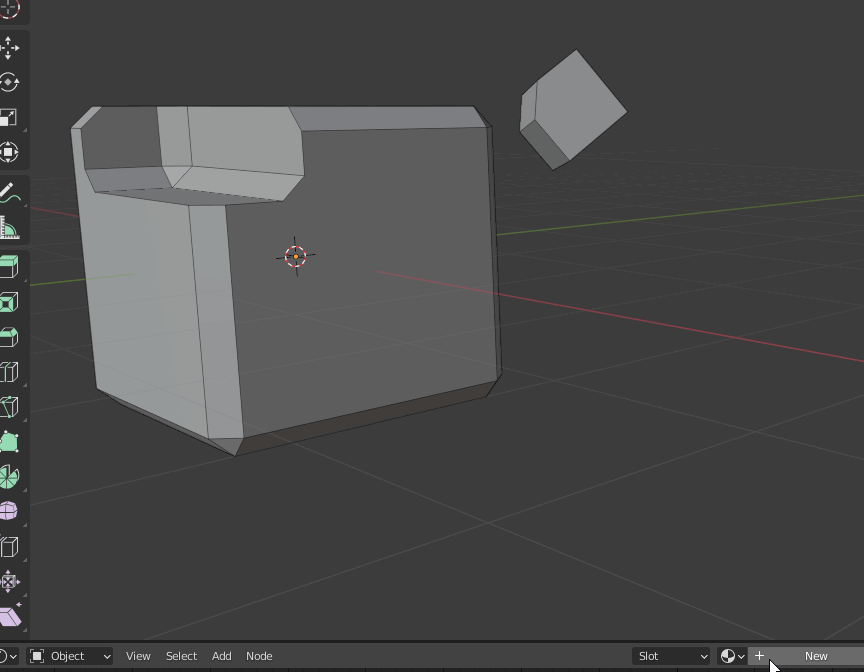
Attach Align can attach a geometry on top of another geometry. It move the first geometry and attach it to the second one. 

After that, you can select the edges you want to align, then run it again and it will rotate the first geometry to align accordingly.

This addon is designed to be "non-intrusive". It does not change the normal operation of blender nor interfere other addons.


How to use

This addon has three functions, attach, align and slide.

Attach

1. Select two faces, first face from source geometry, second face from destination geometry.

2. Run the tool. Now the source geometry will be moved and rotated, so the first face is on top of second face.

Align

1. Select two edges, first edge from source geometry, second edge from destination geometry.

2. Run the tool. Now the source geometry will be rotated, so the first edge will be aligned to second edge.

Slide

1. Select one edge, on any geometry. 

2. Run the tool. Now move your cursor left and right to slide the geometry along the edge direction.

Options

You can connect two geometries after the Attach or Align operation. 

For Attach, it will replace the source and target faces by bridging. For Align, if there are overlapping faces linking to those edges, the overlapping faces will be replaced and bridged together.


Compatibility

This addon is tested on blender 2.83, 2.9


Supporting me

If you like this addon, please buy it to support me :)

Of course, you can download it for free.


Follow my twitter:

https://twitter.com/kushirosea

If you have any problems or bugs report, please contact me on twitter!, thanks!

$
Add to cart

You'll get the blender addon attach_align.zip. Please install it in blender.

Size
19.7 KB

Ratings

5
(313 ratings)
5 stars
98%
4 stars
2%
3 stars
0%
2 stars
0%
1 star
0%
Powered by