Profile PictureKushiro
$0+

Connect Face (blender addon)

Add to cart

Connect Face (blender addon)

$0+
137 ratings

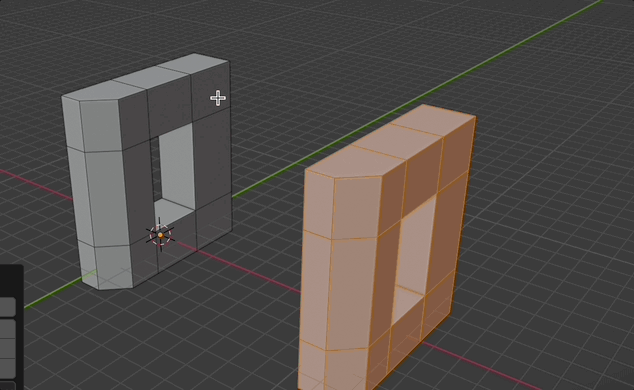
Connect Face is a tool for connecting selected faces. It is similar to bridge-edge-loops in blender but more handy to use.


  • You only need to select one side. The tool will scan the whole mesh and match the non-selected faces.
  • Works for multiple selections. The tool will connect their corresponding faces respectively.

By using this tool, you can select multiple joint faces and link them to their corresponding joints in one click.

The tool compares face's normal to find out the face pairing. You can also limit the faces to selected faces only (by check box in Left-Bottom menu).


It is a free tool ! Hope you enjoy it : )


Updates

2.0.1

  • Fixed a minor bug (incorrect face normal)

2.0.0

  • Fixed an important bug in first release.

1.0.0

  • Initial release


$
Add to cart
Size
7.55 KB

Ratings

4.9
(137 ratings)
5 stars
96%
4 stars
2%
3 stars
1%
2 stars
0%
1 star
1%
Powered by